发布时间:2026-01-27来源:编辑:浏览: 次
“哎哟,老王中风了!”
“听说是脑梗,现在还在医院呢……”
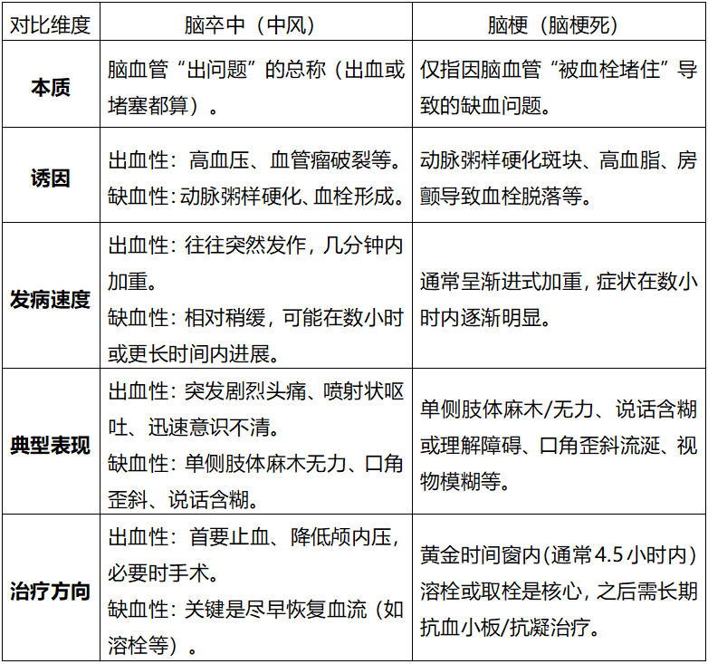
生活中,您是不是经常听到“中风”(脑卒中)和“脑梗”这两个词混着用?很多人以为它们是一回事,其实不然!今天我们就用通俗的大白话,帮您彻底理清这两个“脑血管杀手”的区别。
如果把“脑卒中”比作一个大类,那么它下面主要包含两大分支:
出血性脑卒中(占20%~30%),即血管破裂了,血漏到脑组织里。通常与高血压、血管畸形突然破裂有关。
缺血性脑卒中(占70%~80%),即血管被堵住了,血液过不去。而“脑梗”(脑梗死)就属于这一大类,是最常见的类型。
所以简单来说:所有脑梗都属于脑卒中,但脑卒中不一定是脑梗(还可能是脑出血)。


图源:见水印

无论是预防脑卒中还是脑梗,核心原则都一致,尤其适合中老年人及高危人群:
高血压、高血脂、高血糖是脑血管的“头号杀手”。务必定期监测,遵医嘱规律服药,切勿擅自停药或改变剂量。
1.管住嘴:戒烟限酒,少吃咸菜、肥肉、内脏,每天盐摄入量控制在5克以内。
2.迈开腿:每周坚持至少5次、每次30分钟的中等强度运动,如快走、打太极、游泳等。
3.稳住心:避免长期熬夜、过度劳累和精神紧张。
房颤患者的心脏容易形成血栓,一旦脱落就可能“直奔”脑血管。务必在医生指导下规范抗凝治疗,不能随意停药。
40岁以上、肥胖、有脑卒中家族史、吸烟者,建议每年做一次颈动脉超声检查,及时发现血管斑块,早干预、早安心。
最后的关键提醒:记住“120”口诀,快速识别中风:
“1”——看一张脸:是否口角歪斜、不对称?
“2”——查两只胳膊:平举时是否有一侧无力下垂?
“0”——(聆)听语言:是否说话含糊、表达困难?
一旦出现以上任何症状,别犹豫、别等待,立刻拨打120!
抢救脑卒中(尤其是脑梗)的黄金时间窗非常短(通常为4.5小时内),早一分钟到达有救治能力的医院,就多一份恢复的希望!如您想要了解更多脑部健康知识,欢迎咨询百色市中医医院脑病科。
END
返回顶部